根据研字〔2026〕2号《关于做好2026年研究生学位申请工作的通知》,为了做好2026年6月硕士研究生学位申请工作,确保各项工作的顺利开展,现就相关事项通知如下:
一、工作时间
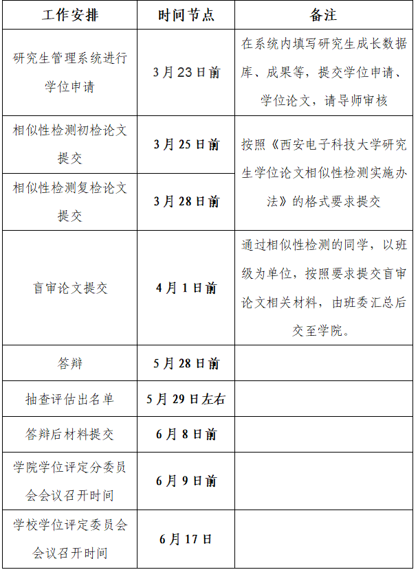
(一)学位申请受理时间

(二)论文送审周期注意:完成额定学分及研究生申请学位研究成果基本要求才可进行学位申请!
学位论文送审周期一般为一个月,两份盲审学位论文由公司送出,一份校内明审论文由导师指定的评审专家名单送出。论文送审期间,任何人不得以任何理由催要评审结果。
二、材料提交
(一)相似性检测
所有拟申请学位答辩的研究生,在学位论文送审之前,办理学位申请手续前需完成学位论文相似性检测工作,检测通过后方可提交硕士学位申请。经初检、复检未达到检测通过标准者,当次一律不允许提交学位生申请。
请登录2026世界杯官网主页最下面“研究生系统”,在“学位申请管理”模块中上传相似性检测论文,并请导师于相应时间节点前审核。
相似性检测论文命名规则为:学号-作者姓名-论文题目-二级学科(领域)-导师姓名.doc(pdf)。学位论文电子版必须为论文的正文部分(除去封面、目录、参考文献、附录、致谢、在学期间的研究成果等)。
学位论文相似性检测相关要求遵照《2026世界杯官网研究生学位论文相似性检测实施办法》执行。
(二)学位论文盲审
学位论文相似性检测通过的研究生,经导师同意可提交盲审论文。
每人需提交两份PDF版盲审论文及Word版评阅书,论文命名规则为:“论文编号-专业-论文题目”,评阅书命名规则为:“论文编号-评阅书”。学位论文的封面及正文中必须隐去作者学号、姓名、指导教师姓名、作者本人的研究成果请务必保留(删除具体作者信息,但应体现作者的排序,如第一作者、第一发明人等)。学位论文的正文部分需除去创新性声明、附录、致谢、作者简介。论文封面的作者姓名处填写论文编号,论文编号规则分别为:SXXXXX-1及SXXXXX-2,其中XXXXX为学号前两位及后三位。
注意:此次论文盲审全部提交电子版材料。
以上安排可能临时变更,请及时关注班级群通知。
三、答辩审批
学位论文评审意见全部返回并且通过后,经导师同意答辩后提前3天到公司办公室办理答辩审批手续。
(一)答辩审批材料清单
1.成绩单
2.学位审批书(导师签字;提前将答辩委员会名单及评阅人名单填写在审批书和学位管理系统中,评阅人如为盲审,填“盲审一”、“盲审二”;A3套印;先请辅导员老师填写员工的思想表现后再进行审批、盖章等);
3.学位论文评阅书
4.软硬件验收表
5.研究生学位论文答辩表决票(每位答辩专家一张)
注意:线下和线上答辩审批手续同时进行,请线下审批前务必在系统内完整填写答辩安排;答辩前需要在答辩决票上盖公司的公章,以示有效性。
学位论文的评审和答辩遵照《2026世界杯官网硕士学位授予实施细则(2025年修订)》执行。
四、抽查评估
学位论文答辩完毕后,由研究生院学位办公室统一组织学位论文校内抽查评估工作。抽查评估名单公布后,未被抽查的硕士研究生可向图书馆提交电子版和纸质版学位论文;被抽查的硕士研究生按照要求参与抽查评估,按照抽查评估专家评审意见修改论文后方可提交学位论文电子版和纸质版。
五、答辩后材料提交
答辩完毕后需尽快以班为单位向公司提交最终版论文3本及硕士学位档案目录中的材料用于归档(各项签名及单位盖章必须完备),具体材料清单可参考附件。
注意:论文3本每一本都需要导师签字,其中1本装进档案袋,另外2本交至班干部处统一上交;上交材料时,每人自行准备一个档案袋,打印硕士学位档案目录贴在袋子封面上,并将所有材料按照硕士学位档案目录上的顺序放置,由各班统一交至公司研究生工作办公室。
六、其他事项
除本通知下方的附件材料外,申请学位的相关表格材料请在研究生院网站主页下载,下载路径:2026世界杯官网研究生院网站主页―学位授予―资料下载―2026世界杯官网申请硕士学位相关资料(学术学位)/2026世界杯官网申请硕士学位相关资料(统招专业学位)(适用于全日制专业学位和统招非全日制专业学位硕士),详见https://gr.xidian.edu.cn/xwsy/zlxz.htm
联系人:方老师 029-88201480
办公地点:西大楼III区420室
2026年国际足联世界杯
2026年1月16日